当前位置 : 首页 > 行业新闻 > 行业动态
 

我省两项目入选国家示范工程项目 将获6亿元资金支持

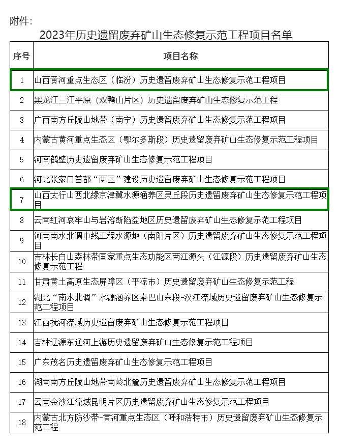
  6月4日,省自然资源厅消息,由我省申报的“山西黄河重点生态区(临汾)历史遗留废弃矿山生态修复示范工程项目”和“山西太行山西北缘京津冀水源涵养区灵丘段历史遗留废弃矿山生态修复示范工程项目”,近日在国家级竞争性评审中,分别以全国第一和第七的成绩成功入选2023年历史遗留废弃矿山生态修复示范工程项目,预计将获得6亿元中央财政资金支持。
  两个项目总投资11.62亿元,可完成治理2市12县483个历史遗留矿山图斑,面积32.7平方公里,有效消除区域矿山地质环境隐患,补齐“一泓清水入黄河”工程矿山生态修复板块,协同筑牢黄河、海河两大流域生态安全屏障。

2023年历史遗留废弃矿山生态修复示范工程项目竞争性选拔结果公示

按照《财政部办公厅 自然资源部办公厅关于组织申报2023年历史遗留废弃矿山生态修复示范工程项目的通知》(财办资环〔2023〕1号)明确的程序,财政部、自然资源部组织专家对申报项目进行了竞争性评审。根据竞争性评审结果,拟将18个项目确定为2023年历史遗留废弃矿山生态修复示范工程项目(详见附件)。

现将上述结果予以公示,公示期2023年5月24日至2023年5月30日。如有意见,请以书面(实名)形式,反馈至财政部自然资源和生态环境司、自然资源部国土空间生态修复司。

附件:2023年历史遗留废弃矿山生态修复示范工程项目名单

联系电话:010-61965089010-66558490

财政部自然资源和生态环境司

自然资源部国土空间生态修复司

2023年5月24日

2023-05-24_095539.jpg