党中央、国务院决定,2023年首次开展“国家工程师奖”表彰。共有81名个人获得“国家卓越工程师”称号、50个团队获得“国家卓越工程师团队”称号。
1月19日 ,“国家工程师奖”表彰大会在人民大会堂隆重举行。81名个人获颁奖章和证书,50个团队获颁奖牌。除了获奖者和获奖团队本身,“国家卓越工程师”奖章也受到大家的广泛关注,这金光闪闪的奖章,藏着哪些奥秘?代表着哪些具体含义?下面就让我们来一一解密吧!
“国家卓越工程师”奖章是中华人民共和国工程师领域的最高荣誉勋章,其分量早已超出了黄金本身,获得这个奖章是根本无法用金钱来衡量的荣誉。
奖章章体通径为60mm,材质为银镀金,重量约115g。
奖章章体整体是个国徽的形状,中间则是经典的五角星与天安门元素,象征国家级荣誉。外围的旗帜寓意获奖者的模范引领,在党的领导下,为实现理想永远奋斗。
奖章正面和背面图示:
奖章中的工程技术元素选取的是我国具有代表性的工程技术成果,如高速铁路、5G、港珠澳大桥、杂交水稻等,象征我国科技创新事业发生的历史性、整体性、格局性重大变化。
奖章外缘的光芒象征工程师的卓越功勋和无尚荣誉。
“国家卓越工程师”奖章采用了大家都很熟悉的红黄配色,整个色调端正典雅。
与其它国家勋章相比,“国家卓越工程师”奖章最大的不同就是没有用到宝石,改用珐琅工艺使得金饰有鲜艳的色彩,例如徽章的底色和五角星的填充色,色彩绚丽而不夸张,平整但有较高的饱和度和光泽。
作为国家最高级别的荣誉象征,本次奖章在设计过程中,融入了多种不同的中国元素和工艺,“中国制造”匠心独具。
如果再仔细观察一下的话,就会发现更多的小细节,例如云雷纹的使用,有着绵延不绝和生生不息之意,也更加形象地展现了科技的发展与进步和人民对美好生活的向往。
这样的设计,不仅体现了国家精神和意志,更展现了新时代工程技术领域的新面貌和新形象。
创新之道,唯在得人。我们向“国家卓越工程师”和“国家卓越工程师团队”致以最高礼赞,就是对自主创新和自立自强的礼赞。
同时,这也是以点带面、发挥典型示范作用的应有之义——卓越工程师之“卓越”,代表的不只是我国工程技术领域“摘取皇冠上的明珠”的实力,还有“十年磨一剑”的决心、心怀“国之大者”的站位。
让我们再一次
向“国家卓越工程师”
和“国家卓越工程师团队”
致敬!
也向千千万万奋战在一线的
广大工程技术人员
致敬!
一、国家卓越工程师(81人)
(按姓氏笔画排序)

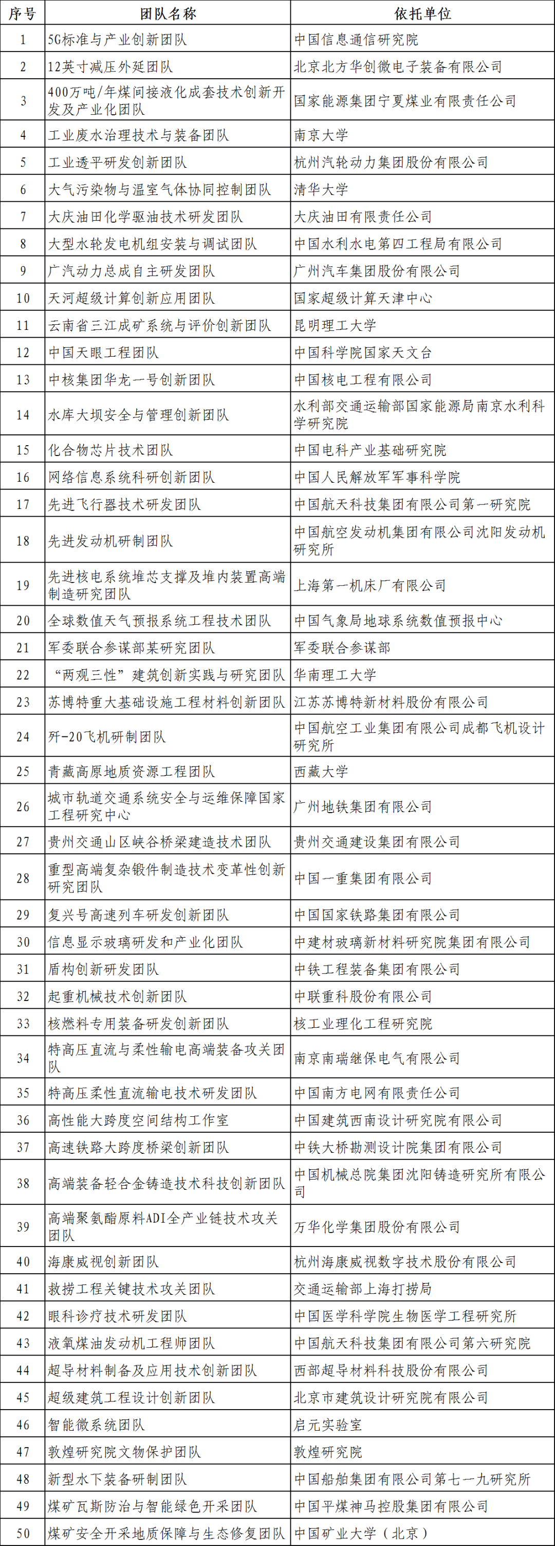
二、国家卓越工程师团队(50个)
(按团队名称首字笔画排序)
